Back to Projects
Lead GenerationProcess AutomationChatbots

Elée: Multi-agent PowerPoint Presentation Generator

AI-powered multi-agent PowerPoint generator that transforms sales offers into on-brand PPTX proposals in minutes, standardizing templates and saving days of manual work.

Client Elée

Crafting better PPTX Offer Proposals

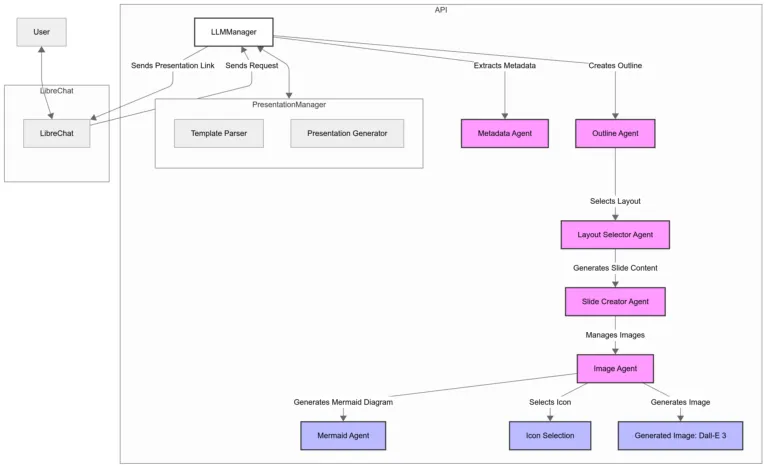
Elée, a French consulting firm specializing in software licensing and cloud spend management, revolutionized its sales proposals by adopting our AI-driven solution. Previously, Elee’s sales team spent up to a day crafting client-ready PowerPoints, with each presentation style varying widely. Now, a secure AI assistant walks the user through key questions until an offer summary is finalized, and this summary is sent to a secure API that generates a professional, on-brand presentation. The file is then stored safely in a private container and a temporary link is shared with the user.

By standardizing the creation of proposals and cutting down prep time, Elée saves multiple days each week while delivering consistently high-quality deliverables. Flowful AI built the LLM agents and PowerPoint generation solutions, while Onbehalf AI developed the LibreChat assistant and crafted the templates.

Refining the offer

The AI assistant asks targeted questions to refine the offer into a text summary.

Enhanced PPT Template

We use a proprietary way of enhancing Powerpoint templates files with metadata. This way the LLM agents can understand the purpose of each layout and the expected content in each of the fields.

Generating the presentation

With the complete understanding of the template layouts and the offer summary, the LLM Agents work in concert to draft the outline, pick the right layouts and fill out slides with text, tables, images and even diagrams. The final presentation follows precisely the company template.

Interested in a similar project?

Let's discuss how we can build something great together.

Start a Conversation